
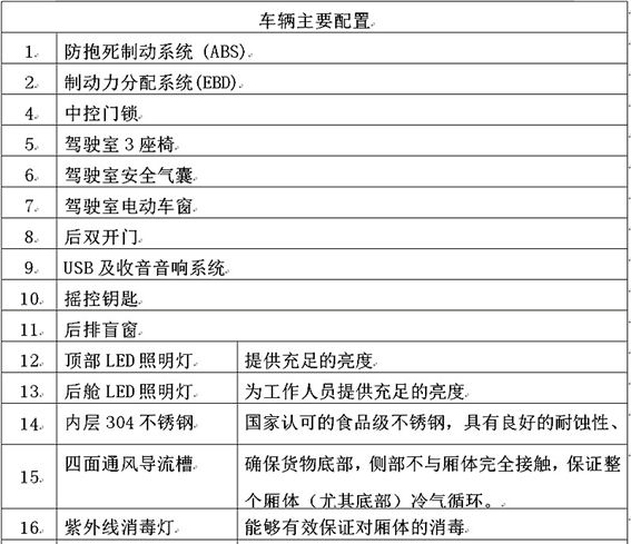
冷链车配置清单


内部图片





整车出具:整车合格证、底盘合格证、机动车辆上牌**、随车工具、
车辆质保手册、全国服务站名录等。
售后服务:依据供方及行业相关规定上装和下装分别由供方和主机厂在国内三包一年或三万公里,底盘部分全国联保。
购车流程:确定车型,配置,价格;签订合同,预付定金**公司账户,需方验收合格,支付尾
江铃福特V362冷链车(柴油版)
所属型号 医疗救护车
联系人:李经理
手机:138-7286-3878
微信:138-7286-3878要购车就扫我
地址:湖北省随州市南郊平原岗程力汽车工业园

冷链车配置清单


内部图片





整车出具:整车合格证、底盘合格证、机动车辆上牌**、随车工具、
车辆质保手册、全国服务站名录等。
售后服务:依据供方及行业相关规定上装和下装分别由供方和主机厂在国内三包一年或三万公里,底盘部分全国联保。
购车流程:确定车型,配置,价格;签订合同,预付定金**公司账户,需方验收合格,支付尾