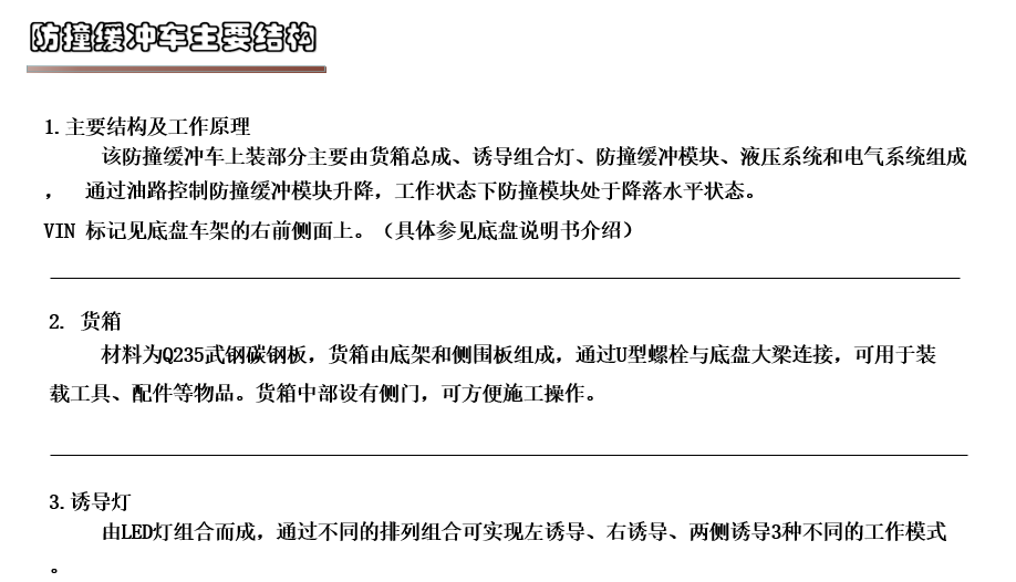
概述
东风K6防撞缓冲车采用国六东风K6底盘。防撞缓冲模块升降采用液压**,过程平稳、安全、机械化作业程度高,操作方便。防撞缓冲模块整体引进深圳市乾行达科技有限公司技术产品CANSINGA-TMA防撞缓冲模块。
本车适用于城市道路,郊区道路,高速公路,机场桥涵等场合。主要功用:置于道路施工作业人员和设备后方,在发生追尾事故中充当肇事车辆和施工作业人员或设备的缓冲区域,并且通过自身结构变形吸收撞击能量,**限度的降低施工人员或设备发生危险的几率,同时**限度的降低肇事车辆及人员的危险。



|
产品名称 |
K6防撞缓冲车 |
防撞压力 |
100V |
|
|
外形尺寸 |
7900*2500*3950(mm) |
驶室准乘人数(人) |
2,3 |
|
|
发动机参数 |
发动机厂家 |
广西玉柴机器股份有限公司 |
||
|
性能参数
|
发动机型号 |
YCY30165-60 |
||
|
发动机功率(kw) |
121 |
|||
|
发动机马力 |
165 |
|||
|
排放标准 |
国VI |
|||
|
总质量(kg) |
12100(Kg) |
|||
|
整备质量(kg) |
11970,11905(Kg) |
|||
|
额定载质量(kg) |
(Kg) |
|||
|
轴距(mm) |
3950 |
|||
|
**车速(Km/h) |
89 |
|||
|
轮胎规格 |
9.00R20 16PR |
|||
|
轮胎数量 |
6 |
|||
|
防撞包型号 |
100V |
冲击力 |
100时速 |
|


1、防撞垫防撞能力:(1.1t~2.27t)-100km/h
2、性能要求:1.防撞缓冲垫具有两级吸能功效,可满足低速撞击下外部零部件具有快速替换功能。2.在碰撞过程中,防撞缓冲垫所有吸能材料和变形部件均被有效包裹在防撞缓冲垫内,不准许任何材料飞溅到其他相邻车道的情况。
3、防撞等级及证明材料要求:可提供防撞缓冲垫参考《MASH2016》防撞等级测试标准进行正向追尾/偏置正向追尾/偏斜向追尾的第三方专业检测机构出具的实车碰撞检测报告。
4、质量保证:防撞缓冲垫具有知名保险公司进行质量承保。
5、**示设备**及安装要求:缓冲垫工作及行驶过程中均具备同步灯光系统(转向灯、刹车灯、驻车灯,条形爆闪灯等)。
6、导向灯架及可编程LED显示屏的箭头:箭头导向标志装置由单个LED灯发光强度不低于2100流明的20个圆形 LED 灯(发黄光)组成(提供灯光强度的测试报告),可组成“靠左车道行驶、靠右车道行驶、禁止通行”等道路行驶标志,道路行驶标志应朝车辆尾部。LED 显示屏,安装在车辆后部箭头导向灯架顶端。电子显示屏显示在设备上牌公告图片中。含配套情报发布系统用于及时更改显示器发布内容。
7、货箱:采用型钢和钢板制造一体化加固车身,通过螺栓及钢棒与汽车底盘大梁相联结,一体化车身应包括大型的全敞开式的货箱,货箱中部有方便用户上下收放各种养护工具以及抢险和救援器具的台阶。
8、**系统:防撞缓冲垫收放,箭头指示灯操控以及LED显示屏的**均采用**进口无线遥控**。
9、定向扩音喇叭2套:1、向声技术,实现**示音定向传播,**示效果强;2、超强穿透性,在复杂的道路**环境中仍能清晰传播;3、**的声音覆盖区域**;4、声音环保,不破坏原有的环境声场,不影响正常的道路**秩序。5、防雨防晒耐腐蚀,适应外界多变的自然环境。
10、条型爆闪灯:配备条型爆闪灯
11、翻转结构系统:采用直流电驱动的液压系统,防撞缓冲垫采用直流电驱动的液压系统,通过液压油缸操作升降,升降操作可以在行驶途中不停车无线遥控进行。








在线咨询
联系人:
手机:
微信:
地址:湖北省随州市南郊平原岗程力汽车工业园


